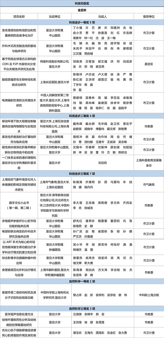
新闻中心讯 2016年4月18日,上海市科学技术奖励大会召开。中国科学院院士、我校电磁波信息科学教育部重点实验室主任金亚秋获上海市科技功臣奖。由我校科研团队主持或参与的项目获得科技进步一等奖5项,科技进步二等奖4项,科技进步三等奖7项,自然科学一等奖1项,自然科学三等奖3项。


1978年,在我国改革开放之初,金亚秋怀揣着使命与责任,作为首批公派研究生赴美留学。1987年,他作为首位在麻省理工学院电气工程与计算机科学系获得博士学位的新中国留学生,来到复旦大学任教。在之后的29个年头里,他与他的团队一起,在电磁波物理与空间微波遥感技术领域中,取得了重大的理论与应用成果,并主持完成了40多项国家与省部级科研项目。
科学精英责任 “做其他人做不到的创新之事”
2015年,意大利米兰召开IEEE国际地球科学与遥感年会。金亚秋被授予“IEEE GRSS杰出成就奖”,成为GRS领域半个世纪来第一位获得该荣誉的非欧美科学家。
上世纪80年代,我国在星载微波遥感方面的基础研究还十分薄弱。金亚秋依据国际发展的前沿并结合中国的实际发展需求,带领着十分年轻的团队开展研究。他的实验室提出了“复杂自然环境电磁波散射与辐射传输、空间遥感信息物理与对地监测信息技术、复杂系统中计算电磁学”的前沿基础与科学应用的三个主要研究方向。上世纪90年代初还是改革开放的早期,“研究的支持力度、软硬件设施都比较差,困难是很大的”。但是,金亚秋带领团队坚韧不拔,坚持数年如一日的研究探索。当时,实验室在物理楼四楼,大家每天早上上班的时候总会发现电梯往往停在四楼,那是因为金亚秋总是第一个上班。
现在,他的实验室团队在高分辨率合成孔径雷达信息获取等几个领域都取得了重大进展。在成像雷达遥感监测领域,他们提出了“自然介质层级化电磁散射理论与合成孔径雷达(SAR)遥感成像理论”,建立了参数化理论模型、高性能数值计算、特征信息反演的系统的基础理论,实现了陆地海面场景目标SAR信息获取与识别的多项应用。他们利用星载微波遥感理论方法和应用技术,在中国嫦娥工程辐射探月任务中,完成辐射建模模拟、反演与数据处理,在国际上首次获得全月球月壤厚度分布、氦3含量的估算。
微波遥感应用技术是人类了解地球环境的不可取代的高科技手段。对于地球大气、海洋、陆地的遥感监测,比如台风、暴雨、洪旱、积雪、地震、城市规划、地面沉降、农作物状态、海绵风浪等,卫星遥感都可以给出全球与区域性的科学信息与即时准确的评估。遥感技术对于国民生计、经济发展、国防建设、城市发展、全球变化等都具有特别的重要意义。金亚秋说:“我们做的这些基础研究在科学上是前沿,同时又与国家发展密切相关。”
金亚秋至今在国内外发表了700多篇学术论文、出版了14部中英文专著与文集。他秉持认真负责的理念,亲力亲为,每一篇论文都经过精心雕琢,甚至十数次修改,从来没有挂名的文章。金亚秋特别强调自主创新,他们主要科学成果的研究软件都拥有自主创新知识产权。
理想光辉 “为国家搞科研”
在中学时代,金亚秋就树立了做科学家的理想,并为之努力。他曾回忆“听数学大师华罗庚的报告、听曹鹏先生介绍交响乐、在先棉堂实验室里做化学实验”。当时的中国,百废待兴。因为石油匮乏,汽车会使用大沼气袋作为动力来源。每次放学坐公共汽车回家时,汽车都需要停下来加沼气,非常难闻。不同于其他乘客,都纷纷捂住自己的鼻子,金亚秋一想到“将来要为国家搞科学研究,什么危险都有可能,现在这点气味算什么”,就照样大口吸气。
上世纪70年代,金亚秋曾经在广西山沟的三线工厂里做机械工人。那里条件艰苦,设备简陋,他也没有放弃自己的理想,不仅没有扔下学习,还做了许多设备和技术创新。“科学研究是艰难与孤独的跋涉,常人不能走;我走了,因为我热爱科学。”他这样说道。在美国留学的日子,他更是全身心地投入学业。不管是远赴重洋求学,还是坚守工作岗位,理想的熠熠光辉一直支持他,激励他,完成自己的志向。
金亚秋曾说过 “一名科学家要有广博的理想,要正直、认真、献身、执着的品格,外界的诱惑静躁两不相干,淡泊宁静、志存高远。”他回忆90年代初期,我国的星载遥感技术基本上还是仿照国外已有的技术,还是“追跑”和“跟跑”。但通过20年的努力,我国与国际对应的遥感等科技计划已经出现很多更加需要自主的创新性研究规划,到了争取“平跑”和“领跑”的阶段。
在金亚秋团队的努力争取下,今年7月,IEEE遥感国际学术会议IGARSS将第一次在中国召开,金亚秋任会议主席,他表示,这也是中国的相关学术研究在国际舞台上占一席位的表现。
东风桃李 “认真执着方能成才”
27年来,金亚秋在复旦大学不仅担任科研工作,还坚守在一线教学岗位,讲授本科生与研究生的几门课程,多次获得复旦大学优秀研究生导师、复旦大学校长奖等荣誉。
在金亚秋领衔的复旦大学电磁波信息科学教育部重点实验室中,,大部分都是青年学者。在实验室里,有一条不成文的“三个一”指数:每人每年发表一篇SCI论文、各参加一次国际国内学术会议,作为实验室每年总结核心研究成果的参考内容之一。对于金亚秋来说,引领和指导这些年轻人的发展,令人充满期待。
曾在美国大气海洋局卫星应用研究中心等机构工作学习多年的徐丰研究员常常与金亚秋交流。他回忆道,每次遇到挫折就会向金亚秋寻求帮助,即使教授已经下班或身在国外,他的邮件也能很快收到回复。
在金亚秋看来,成才的学生都具有认真、执着的品格。当谈到自己的学生法文哲时,他非常骄傲:“他来自西北农村,虽然基础不是最好的,但是非常努力认真。我让他看一篇文献,他就会去找十篇文章来看,每天学习到深夜。”金亚秋认为,在科学研究的道路上,“小聪明”是没有用的,需要有事业心、价值观和锲而不舍的探索精神。
金亚秋不仅重视与实验室成员的交流,还主编了前沿课题综述的“复杂系统中的电磁波”一书,促进电磁波信息科学在中国的发展。他获得了国家图书奖和全国优秀科技图书一等奖,以及首届宝钢教育基金优秀教师特等奖。在他培养的博士生中,有的已主持国家的重点项目开展,获得了国家级的科技奖励;有的荣获IEEE GRSS青年职业奖等。
薪火传承,金亚秋用“做他人不想做、不敢做、不能做的创新之事”诠释人生,用“山高气清,水静流深”追求价值,用“正直、认真、献身、执着”感染后辈。他把理想、责任和创新的精神理念,融在了一片桃李,栋梁成林之中。
(摄影:陈正宝)
2016年上海市科学技术奖 复旦大学获奖情况

