
1月7日,复旦大学举行人工智能研讨会,共同探讨人工智能发展方向以及复旦的行动方案、重点举措。复旦大学校长、中国科学院院士金力线上出席并作开幕致辞。中国工程院院士,大数据研究院、大数据试验场研究院院长,复旦大学教授邬江兴作演讲。中国科学院院士、上海数学中心主任、复旦大学教授李骏,中国工程院院士、金融科技研究院院长、复旦大学教授柴洪峰,人工智能领域的专家学者,相关部门负责人出席会议。
1月8日上午,复旦大学人工智能学科建设研讨会召开。金力、复旦大学副校长徐雷、人工智能相关学科专家、相关部门负责人出席会议。本次会议由人工智能创新与产业研究院主办,发规处、科研院协办。
金力:与时俱进、趁势而上,抢抓人工智能发展机遇

金力在人工智能研讨会致辞中表示,作为上海市三大战略性新兴产业核心产业之一,人工智能是引领全球一轮科技革命和产业变革的战略性技术,具有溢出带动性很强的“头雁”效应。复旦大学需要与时俱进、趁势而上抢抓人工智能发展机遇,布局人工智能等领域的重大科学问题研究和关键核心技术的攻关。
金力指出,人工智能领域的研究,前景广阔,未来可期,不仅包括可解释性、鲁棒性、人工智能安全等前沿基础理论研究,人工智能芯片与传感器的开发,通用视觉、自然语言、决策智能、自主无人系统、群体智能等下一代通用人工智能技术攻关,还有智慧城市、智能交通、智慧教育、智慧医疗等广泛的人工智能场景应用。期待人工智能能够作为一种研究手段,通过学科交叉,为物理、化学、生命、医学等众多学科的研究范式带来变革和突破,使人工智能成为创新的一个工具。
人工智能未来的方向是什么?复旦大学能做什么,应该做什么?如何形成战略科技力量?如何争取更多的发展资源?围绕着下一步复旦大学人工智能的发展、学科融合发展,金力抛出几个问题,希望通过研讨以及之后系列的讨论,人工智能领域的优秀学者能为复旦在人工智能领域的未来发展出谋划策,贡献智慧和力量。
邬江兴:需要走出一条安全可靠的人工智能发展之路

结合人工智能的现在与未来、创新与落地,邬江兴在在人工智能研讨会演讲中表示,从基础理论层面来看,人工智能向通用人工智能迈进,遇到了一个巨大的屏障。从技术应用层面上来看,人工智能处于一个十分活跃的时代,各个行业依旧在探索和寻求人工智能对垂直领域的赋能作用和溢出带动效应。
谈到人工智能本体安全方面时,邬江兴表示,人工智能存在着不可预测、不可解释和不可推理的绿色安全问题,需要突破算力支撑的问题,需要有高安全高可靠高可信的人工智能。
邬江兴认为,我们需要走出一条不依赖于别人、核心能力掌握在自己手中的安全可靠的人工智能发展之路。他指出,复旦大学在人工智能领域有很好的比较优势,有强大的数学学科,具有创造新模型的能力;有强大的微电子学科,具有从工艺创新到系统创新的基础;有综合化的学科环境,具有多种需求和丰富的应用场景。希望复旦大学能找到发力点,形成合力,在我国乃至国际上的人工智能领域内独树一帜。

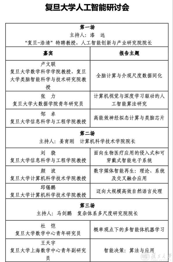
“复旦-浩清”特聘教授、人工智能创新与产业研究院院长漆远作研讨会介绍时说,今天的人工智能繁荣与挑战共存,希望能够在挑战中找到机遇。此次大会,正是希望大家共同探讨人工智能的现在与未来、创新与落地。
漆远表示,希望以此次大会为契机,将这个平台打造成复旦大学人工智能科学交流的一个校级开放沟通的平台,通过对内和对外的一系列研讨,群策群力,探讨人工智能发展的关键的理论问题,头脑风暴人工智能如何能够成为科研和产业发展的第四范式,促进人工智能核心科技创新和产业转化,促进复旦大学的“双一流”和“第一个复旦”建设。


主题报告结束后,漆远作总结与致谢,类脑智能科学与技术研究院副院长、智能复杂体系基础理论与关键技术实验室主任林伟,大数据学院副院长薛向阳作会议总评。



海报展示
为提升我校在人工智能各相关学科的建设能级,1月8日上午,与会人员围绕人工智能领域,研讨学科建设思路,推动建成人工智能产业创新和育人高地,全力建设“第一个复旦”。
围绕着人工智能学科发展、重大科学问题研究和关键核心技术攻关,学校“十三五”以来做了许多布局,不仅优化学科,发展原有的信息科学与工程学院、计算机科学院与技术学院,还新成立类脑人工智能科学与技术研究院、大数据学院、大数据试验场研究院、类脑芯片与片上智能系统研究院、智能机器人研究院、智能复杂体系基础理论与关键技术实验室、复杂体系多尺度研究院、人工智能创新与产业研究院等一批实体运行科研机构,获批建设上海市大数据试验场、类脑芯片与片上智能系统两个研发与转化功能型平台、上海人工智能算法研究院,承担脑与类脑智能基础研究应用转化研究、人工智能前沿理论与关键技术两个上海市级科技重大专项,牵头人工智能2030重大项目任务。2021年,学校整合全校优势力量积极参与浦江实验室建设。通过一系列引进、培养,学校已汇聚一批人工智能领域的优秀学者,形成一些优秀科研团队,产出一系列优秀科研成果。
