近期,复旦大学公共卫生学院余宏杰课题组牵头,联合湖南省疾病预防控制中心、美国国立卫生研究院等团队,在新型冠状病毒肺炎的传播动力学与非药物性干预措施的防控效果研究领域取得重要进展。相关成果以“Transmission heterogeneities,kinetics,and controllability of SARS-CoV-2”为题,于11月24日以快速通道的长文(Research Article)形式在线发表在《科学》 (Science)。

余宏杰课题组前期的研究已阐明新冠肺炎人群易感性的年龄别差异、非药物性干预措施实施后人群接触模式的改变对新冠肺炎传播的影响,相关文章已于4月初发表在《科学》(Science)(Zhang J et al, Science. 2020; 368 (6498): 1481-1486)。然而,由人口学特征、疾病严重程度和接触模式(例如接触类型与累计接触时长)等因素综合驱动的新冠肺炎的传播机制尚不清楚。此外,在新冠肺炎大流行期间,尤其是在缺乏新冠疫苗的情况下,针对个体与群体的干预措施如何调控新冠肺炎的传播?如何使干预措施既能考虑新冠肺炎的传播动力学特征,又能最大化降低社会经济成本?回答这些关键科学问题,可以明确哪些人群对于控制新冠肺炎的传播最有效,进而制定、采取并及时调整干预措施。为此,余宏杰课题组基于2020年1月21日至4月2日期间湖南省确诊的SARS-CoV-2感染者的个案及其密切接触者的追踪数据,开展了一项流行病学模型研究,旨在阐述个体水平上新冠病毒传播的异质性、非药物性干预措施实施后新冠肺炎的传播动力学特征,以及针对个体与群体的干预措施对新冠肺炎传播的影响。
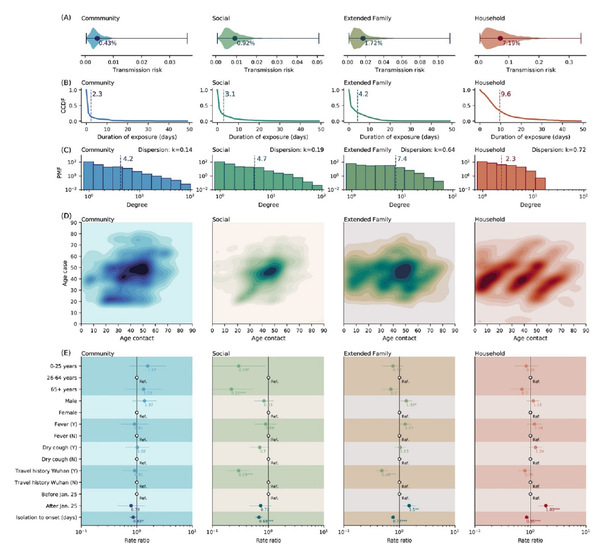
针对个体水平的新冠病毒传播异质性的研究结果表明,实施非药物性干预措施后,家庭内接触发生新冠肺炎传播的概率(7.2%,95% CI:1.2-19.6)显著高于亲属间接触(1.7%, 95%CI:0.4-5.6%)、社会接触(0.9%, 95% CI:0.2-2.7%)和社区接触(0.4%, 95% CI:0.1-1.1%)。同时,个体间的接触程度与累计接触概率(cumulative contact rate, CCR)在不同接触模式间存在较大差异,个体在家庭内与亲属间的接触程度与累计接触概率显著高于社会与社区接触。而新冠肺炎的传播风险随接触时长的增加而增高,接触时长每增加1天将导致传播风险增高10%(95% CI:5-15%)(图1)。

图1:各接触类型下SARS-CoV-2感染者接触概率的异质性及非药物性干预措施的影响。A: 传播概率分布;
B: 暴露时长的累计分布函数;C: 感染者的接触人数分布;D: 基于年龄的接触矩阵;E: 累计接触概率比。
为阐明非药物性干预措施实施后新冠肺炎的传播动力学特征,本研究又重建了配对的传染者-感染者(infector-infectee pairs),并基于重建后的传播链估算了传播动力学参数。结果表明,系列间隔(serial interval)与代际间隔(generation interval)的中位数均为5.3天,症状前传播的比例为63.4%(95% CI:60.2%-67.2%)。及时快速的隔离措施能够提前阻断潜在感染者和易感者的接触,将疾病传播事件限制在感染的早期阶段,病例隔离时间越早,症状前传播的比例越高,其对应的系列间隔与代际间隔越短。
考虑非药物性干预措施的实施时间,本研究进一步分三个阶段(第一阶段:1月27日前;第二阶段:1月27日至2月4日;第三阶段:2月4日后)分析了新冠肺炎的传播动力学特征。结果表明,从第一到第三阶段,通过主动监测发现的病例比例从22%上升至66%,发病至隔离的时间间隔的中位数从5.4天(四分位数间距: 2.7, 8.2)缩短至-0.1天(四分位数间距: -2.9, 1.8),基本再生数由1.75降低至1.01。
随后又采用数学模型重建了无干预措施实施时的代际间隔与传染期分布。结果表明,无干预措施实施时,病例的传染性在发病前0.1天达到峰值,87%的传播事件发生在病例发病前5天内和发病后5天内,症状前传播比例约为53%。此外,研究还发现,隔离措施实施的速度越快、病例隔离的比例越高,基本再生数降低的比例越大,即非药物性干预措施的有效性越好,但需要将个体水平和群体水平的干预措施相结合,才能达到控制疫情的最佳效果(图2)。

图2:非药物性干预措施对新冠肺炎的传播动力学参数的影响。A:代际间隔;B:系列间隔;C:症状前传播比例;
D:从感染开始的平均传播风险;E:从发病开始的平均传播风险;
F:不同发病至隔离的时间间隔和病例的隔离比例所对应的基本再生数降低的比例;
G-H:不同R0和发病至隔离的时间间隔、人群接触概率的改变量、病例隔离的比例所对应的有效再生数。
本研究揭示了由接触模式与非药物性干预措施共同决定的新冠肺炎传播的异质性,估算了各种接触模式下新冠肺炎的传播风险,深入分析了针对个体与群体水平的干预措施对接触模式与新冠肺炎传播的影响,定量评估了生物学因素、行为学因素与非药物性干预措施对新冠肺炎传播的相对贡献。研究成果旨在为全球各国放松和/或重新实施干预措施时提供重要科学证据,从而最大程度地减少新冠肺炎对全球健康、社会和经济的影响。
美国国立卫生研究院博士后孙开元、复旦大学公共卫生学院博士生王微和湖南省疾病预防控制中心高立冬为共同第一作者,余宏杰和孙开元为共同通讯作者。
论文链接:https://science.sciencemag.org/content/early/2020/11/23/science.abe2424
